Clustering#
Clustering seeks to group data into clusters based on their properties and then allow us to predict which cluster a new member belongs.
import numpy as np
import matplotlib.pyplot as plt
Preparing the data#
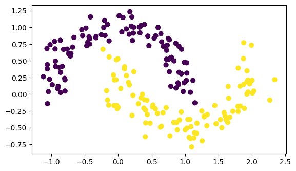
We’ll use a dataset generator that is part of scikit-learn called make_moons
. This generates data that falls into 2 different sets with a shape that looks like half-moons.
from sklearn import datasets
def generate_data():
xvec, val = datasets.make_moons(200, noise=0.15)
# encode the output to be 2 elements
x = []
v = []
for xv, vv in zip(xvec, val):
x.append(np.array(xv))
v.append(vv)
return np.array(x), np.array(v)
Tip
By adjusting the noise
parameter, we can blur the boundary between the two datasets, making the classification harder.
x, v = generate_data()
Let’s look at a point and it’s value
print(f"x = {x[0]}, value = {v[0]}")
x = [ 0.36160058 -0.00204808], value = 1
Now let’s plot the data
def plot_data(x, v):
xpt = [q[0] for q in x]
ypt = [q[1] for q in x]
fig, ax = plt.subplots()
ax.scatter(xpt, ypt, s=40, c=v, cmap="viridis")
ax.set_aspect("equal")
return fig
fig = plot_data(x, v)

We want to partition this domain into 2 regions, such that when we come in with a new point, we know which group it belongs to.
Constructing the network#
First we setup and train our network
from keras.models import Sequential
from keras.layers import Input, Dense, Dropout, Activation
from keras.optimizers import RMSprop
2025-09-11 22:13:21.542605: I external/local_xla/xla/tsl/cuda/cudart_stub.cc:31] Could not find cuda drivers on your machine, GPU will not be used.
2025-09-11 22:13:21.587700: I tensorflow/core/platform/cpu_feature_guard.cc:210] This TensorFlow binary is optimized to use available CPU instructions in performance-critical operations.
To enable the following instructions: AVX2 FMA, in other operations, rebuild TensorFlow with the appropriate compiler flags.
2025-09-11 22:13:23.226040: I external/local_xla/xla/tsl/cuda/cudart_stub.cc:31] Could not find cuda drivers on your machine, GPU will not be used.
model = Sequential()
model.add(Input((2,)))
model.add(Dense(50, activation="relu"))
model.add(Dense(20, activation="relu"))
model.add(Dense(1, activation="sigmoid"))
2025-09-11 22:13:23.525295: E external/local_xla/xla/stream_executor/cuda/cuda_platform.cc:51] failed call to cuInit: INTERNAL: CUDA error: Failed call to cuInit: UNKNOWN ERROR (303)
rms = RMSprop()
model.compile(loss='binary_crossentropy',
optimizer=rms, metrics=['accuracy'])
model.summary()
Model: "sequential"
┏━━━━━━━━━━━━━━━━━━━━━━━━━━━━━━━━━┳━━━━━━━━━━━━━━━━━━━━━━━━┳━━━━━━━━━━━━━━━┓ ┃ Layer (type) ┃ Output Shape ┃ Param # ┃ ┡━━━━━━━━━━━━━━━━━━━━━━━━━━━━━━━━━╇━━━━━━━━━━━━━━━━━━━━━━━━╇━━━━━━━━━━━━━━━┩ │ dense (Dense) │ (None, 50) │ 150 │ ├─────────────────────────────────┼────────────────────────┼───────────────┤ │ dense_1 (Dense) │ (None, 20) │ 1,020 │ ├─────────────────────────────────┼────────────────────────┼───────────────┤ │ dense_2 (Dense) │ (None, 1) │ 21 │ └─────────────────────────────────┴────────────────────────┴───────────────┘
Total params: 1,191 (4.65 KB)
Trainable params: 1,191 (4.65 KB)
Non-trainable params: 0 (0.00 B)
Training#
Important
We seem to need a lot of epochs here to get a good result
results = model.fit(x, v, batch_size=50, epochs=200, verbose=2)
Epoch 1/200
4/4 - 0s - 115ms/step - accuracy: 0.6200 - loss: 0.6802
Epoch 2/200
4/4 - 0s - 6ms/step - accuracy: 0.7450 - loss: 0.6297
Epoch 3/200
4/4 - 0s - 6ms/step - accuracy: 0.8200 - loss: 0.5984
Epoch 4/200
4/4 - 0s - 6ms/step - accuracy: 0.8200 - loss: 0.5731
Epoch 5/200
4/4 - 0s - 6ms/step - accuracy: 0.8650 - loss: 0.5500
Epoch 6/200
4/4 - 0s - 6ms/step - accuracy: 0.8550 - loss: 0.5282
Epoch 7/200
4/4 - 0s - 6ms/step - accuracy: 0.8600 - loss: 0.5082
Epoch 8/200
4/4 - 0s - 6ms/step - accuracy: 0.8450 - loss: 0.4892
Epoch 9/200
4/4 - 0s - 6ms/step - accuracy: 0.8450 - loss: 0.4718
Epoch 10/200
4/4 - 0s - 6ms/step - accuracy: 0.8400 - loss: 0.4556
Epoch 11/200
4/4 - 0s - 6ms/step - accuracy: 0.8450 - loss: 0.4399
Epoch 12/200
4/4 - 0s - 6ms/step - accuracy: 0.8400 - loss: 0.4257
Epoch 13/200
4/4 - 0s - 6ms/step - accuracy: 0.8400 - loss: 0.4121
Epoch 14/200
4/4 - 0s - 6ms/step - accuracy: 0.8400 - loss: 0.3990
Epoch 15/200
4/4 - 0s - 6ms/step - accuracy: 0.8400 - loss: 0.3873
Epoch 16/200
4/4 - 0s - 6ms/step - accuracy: 0.8400 - loss: 0.3752
Epoch 17/200
4/4 - 0s - 6ms/step - accuracy: 0.8500 - loss: 0.3650
Epoch 18/200
4/4 - 0s - 6ms/step - accuracy: 0.8450 - loss: 0.3554
Epoch 19/200
4/4 - 0s - 6ms/step - accuracy: 0.8500 - loss: 0.3468
Epoch 20/200
4/4 - 0s - 6ms/step - accuracy: 0.8550 - loss: 0.3385
Epoch 21/200
4/4 - 0s - 6ms/step - accuracy: 0.8500 - loss: 0.3314
Epoch 22/200
4/4 - 0s - 6ms/step - accuracy: 0.8600 - loss: 0.3253
Epoch 23/200
4/4 - 0s - 6ms/step - accuracy: 0.8600 - loss: 0.3188
Epoch 24/200
4/4 - 0s - 6ms/step - accuracy: 0.8600 - loss: 0.3128
Epoch 25/200
4/4 - 0s - 6ms/step - accuracy: 0.8600 - loss: 0.3090
Epoch 26/200
4/4 - 0s - 6ms/step - accuracy: 0.8500 - loss: 0.3042
Epoch 27/200
4/4 - 0s - 6ms/step - accuracy: 0.8600 - loss: 0.2994
Epoch 28/200
4/4 - 0s - 6ms/step - accuracy: 0.8600 - loss: 0.2961
Epoch 29/200
4/4 - 0s - 6ms/step - accuracy: 0.8600 - loss: 0.2922
Epoch 30/200
4/4 - 0s - 6ms/step - accuracy: 0.8550 - loss: 0.2898
Epoch 31/200
4/4 - 0s - 6ms/step - accuracy: 0.8550 - loss: 0.2870
Epoch 32/200
4/4 - 0s - 6ms/step - accuracy: 0.8600 - loss: 0.2827
Epoch 33/200
4/4 - 0s - 6ms/step - accuracy: 0.8750 - loss: 0.2799
Epoch 34/200
4/4 - 0s - 6ms/step - accuracy: 0.8650 - loss: 0.2792
Epoch 35/200
4/4 - 0s - 6ms/step - accuracy: 0.8700 - loss: 0.2757
Epoch 36/200
4/4 - 0s - 6ms/step - accuracy: 0.8650 - loss: 0.2732
Epoch 37/200
4/4 - 0s - 6ms/step - accuracy: 0.8700 - loss: 0.2707
Epoch 38/200
4/4 - 0s - 6ms/step - accuracy: 0.8700 - loss: 0.2680
Epoch 39/200
4/4 - 0s - 6ms/step - accuracy: 0.8700 - loss: 0.2673
Epoch 40/200
4/4 - 0s - 6ms/step - accuracy: 0.8700 - loss: 0.2655
Epoch 41/200
4/4 - 0s - 6ms/step - accuracy: 0.8700 - loss: 0.2627
Epoch 42/200
4/4 - 0s - 6ms/step - accuracy: 0.8700 - loss: 0.2601
Epoch 43/200
4/4 - 0s - 6ms/step - accuracy: 0.8700 - loss: 0.2609
Epoch 44/200
4/4 - 0s - 6ms/step - accuracy: 0.8700 - loss: 0.2568
Epoch 45/200
4/4 - 0s - 6ms/step - accuracy: 0.8700 - loss: 0.2547
Epoch 46/200
4/4 - 0s - 6ms/step - accuracy: 0.8700 - loss: 0.2548
Epoch 47/200
4/4 - 0s - 6ms/step - accuracy: 0.8700 - loss: 0.2512
Epoch 48/200
4/4 - 0s - 6ms/step - accuracy: 0.8800 - loss: 0.2494
Epoch 49/200
4/4 - 0s - 6ms/step - accuracy: 0.8800 - loss: 0.2485
Epoch 50/200
4/4 - 0s - 6ms/step - accuracy: 0.8700 - loss: 0.2458
Epoch 51/200
4/4 - 0s - 6ms/step - accuracy: 0.8900 - loss: 0.2446
Epoch 52/200
4/4 - 0s - 6ms/step - accuracy: 0.8900 - loss: 0.2429
Epoch 53/200
4/4 - 0s - 6ms/step - accuracy: 0.8800 - loss: 0.2422
Epoch 54/200
4/4 - 0s - 6ms/step - accuracy: 0.8900 - loss: 0.2385
Epoch 55/200
4/4 - 0s - 6ms/step - accuracy: 0.8850 - loss: 0.2381
Epoch 56/200
4/4 - 0s - 6ms/step - accuracy: 0.8900 - loss: 0.2351
Epoch 57/200
4/4 - 0s - 6ms/step - accuracy: 0.8900 - loss: 0.2336
Epoch 58/200
4/4 - 0s - 6ms/step - accuracy: 0.8900 - loss: 0.2339
Epoch 59/200
4/4 - 0s - 6ms/step - accuracy: 0.8900 - loss: 0.2336
Epoch 60/200
4/4 - 0s - 6ms/step - accuracy: 0.8900 - loss: 0.2286
Epoch 61/200
4/4 - 0s - 6ms/step - accuracy: 0.8900 - loss: 0.2282
Epoch 62/200
4/4 - 0s - 6ms/step - accuracy: 0.8900 - loss: 0.2264
Epoch 63/200
4/4 - 0s - 6ms/step - accuracy: 0.8900 - loss: 0.2246
Epoch 64/200
4/4 - 0s - 6ms/step - accuracy: 0.8900 - loss: 0.2227
Epoch 65/200
4/4 - 0s - 6ms/step - accuracy: 0.8900 - loss: 0.2210
Epoch 66/200
4/4 - 0s - 6ms/step - accuracy: 0.8850 - loss: 0.2197
Epoch 67/200
4/4 - 0s - 6ms/step - accuracy: 0.8900 - loss: 0.2177
Epoch 68/200
4/4 - 0s - 6ms/step - accuracy: 0.9000 - loss: 0.2181
Epoch 69/200
4/4 - 0s - 6ms/step - accuracy: 0.9000 - loss: 0.2151
Epoch 70/200
4/4 - 0s - 6ms/step - accuracy: 0.9000 - loss: 0.2128
Epoch 71/200
4/4 - 0s - 6ms/step - accuracy: 0.9000 - loss: 0.2144
Epoch 72/200
4/4 - 0s - 6ms/step - accuracy: 0.9000 - loss: 0.2097
Epoch 73/200
4/4 - 0s - 6ms/step - accuracy: 0.9000 - loss: 0.2081
Epoch 74/200
4/4 - 0s - 6ms/step - accuracy: 0.9000 - loss: 0.2068
Epoch 75/200
4/4 - 0s - 6ms/step - accuracy: 0.9000 - loss: 0.2050
Epoch 76/200
4/4 - 0s - 6ms/step - accuracy: 0.9000 - loss: 0.2035
Epoch 77/200
4/4 - 0s - 6ms/step - accuracy: 0.9000 - loss: 0.2040
Epoch 78/200
4/4 - 0s - 6ms/step - accuracy: 0.9000 - loss: 0.2013
Epoch 79/200
4/4 - 0s - 6ms/step - accuracy: 0.9050 - loss: 0.1995
Epoch 80/200
4/4 - 0s - 6ms/step - accuracy: 0.9000 - loss: 0.1965
Epoch 81/200
4/4 - 0s - 6ms/step - accuracy: 0.9000 - loss: 0.1968
Epoch 82/200
4/4 - 0s - 6ms/step - accuracy: 0.9000 - loss: 0.1957
Epoch 83/200
4/4 - 0s - 6ms/step - accuracy: 0.9000 - loss: 0.1936
Epoch 84/200
4/4 - 0s - 6ms/step - accuracy: 0.9000 - loss: 0.1917
Epoch 85/200
4/4 - 0s - 6ms/step - accuracy: 0.9000 - loss: 0.1886
Epoch 86/200
4/4 - 0s - 6ms/step - accuracy: 0.9000 - loss: 0.1875
Epoch 87/200
4/4 - 0s - 6ms/step - accuracy: 0.9000 - loss: 0.1855
Epoch 88/200
4/4 - 0s - 6ms/step - accuracy: 0.9000 - loss: 0.1859
Epoch 89/200
4/4 - 0s - 6ms/step - accuracy: 0.9000 - loss: 0.1822
Epoch 90/200
4/4 - 0s - 6ms/step - accuracy: 0.9000 - loss: 0.1829
Epoch 91/200
4/4 - 0s - 6ms/step - accuracy: 0.9000 - loss: 0.1797
Epoch 92/200
4/4 - 0s - 6ms/step - accuracy: 0.9000 - loss: 0.1771
Epoch 93/200
4/4 - 0s - 6ms/step - accuracy: 0.9000 - loss: 0.1752
Epoch 94/200
4/4 - 0s - 6ms/step - accuracy: 0.9000 - loss: 0.1732
Epoch 95/200
4/4 - 0s - 6ms/step - accuracy: 0.9100 - loss: 0.1754
Epoch 96/200
4/4 - 0s - 6ms/step - accuracy: 0.9050 - loss: 0.1699
Epoch 97/200
4/4 - 0s - 6ms/step - accuracy: 0.9100 - loss: 0.1678
Epoch 98/200
4/4 - 0s - 6ms/step - accuracy: 0.9200 - loss: 0.1696
Epoch 99/200
4/4 - 0s - 6ms/step - accuracy: 0.9150 - loss: 0.1645
Epoch 100/200
4/4 - 0s - 6ms/step - accuracy: 0.9150 - loss: 0.1652
Epoch 101/200
4/4 - 0s - 6ms/step - accuracy: 0.9200 - loss: 0.1608
Epoch 102/200
4/4 - 0s - 6ms/step - accuracy: 0.9200 - loss: 0.1601
Epoch 103/200
4/4 - 0s - 6ms/step - accuracy: 0.9250 - loss: 0.1590
Epoch 104/200
4/4 - 0s - 6ms/step - accuracy: 0.9200 - loss: 0.1562
Epoch 105/200
4/4 - 0s - 6ms/step - accuracy: 0.9200 - loss: 0.1577
Epoch 106/200
4/4 - 0s - 6ms/step - accuracy: 0.9300 - loss: 0.1525
Epoch 107/200
4/4 - 0s - 6ms/step - accuracy: 0.9350 - loss: 0.1506
Epoch 108/200
4/4 - 0s - 6ms/step - accuracy: 0.9300 - loss: 0.1513
Epoch 109/200
4/4 - 0s - 6ms/step - accuracy: 0.9400 - loss: 0.1469
Epoch 110/200
4/4 - 0s - 6ms/step - accuracy: 0.9450 - loss: 0.1453
Epoch 111/200
4/4 - 0s - 6ms/step - accuracy: 0.9500 - loss: 0.1457
Epoch 112/200
4/4 - 0s - 6ms/step - accuracy: 0.9450 - loss: 0.1433
Epoch 113/200
4/4 - 0s - 6ms/step - accuracy: 0.9500 - loss: 0.1412
Epoch 114/200
4/4 - 0s - 6ms/step - accuracy: 0.9450 - loss: 0.1414
Epoch 115/200
4/4 - 0s - 6ms/step - accuracy: 0.9500 - loss: 0.1404
Epoch 116/200
4/4 - 0s - 6ms/step - accuracy: 0.9450 - loss: 0.1365
Epoch 117/200
4/4 - 0s - 6ms/step - accuracy: 0.9550 - loss: 0.1344
Epoch 118/200
4/4 - 0s - 6ms/step - accuracy: 0.9500 - loss: 0.1331
Epoch 119/200
4/4 - 0s - 6ms/step - accuracy: 0.9550 - loss: 0.1314
Epoch 120/200
4/4 - 0s - 6ms/step - accuracy: 0.9500 - loss: 0.1298
Epoch 121/200
4/4 - 0s - 6ms/step - accuracy: 0.9500 - loss: 0.1284
Epoch 122/200
4/4 - 0s - 6ms/step - accuracy: 0.9550 - loss: 0.1272
Epoch 123/200
4/4 - 0s - 6ms/step - accuracy: 0.9550 - loss: 0.1248
Epoch 124/200
4/4 - 0s - 6ms/step - accuracy: 0.9550 - loss: 0.1221
Epoch 125/200
4/4 - 0s - 6ms/step - accuracy: 0.9550 - loss: 0.1206
Epoch 126/200
4/4 - 0s - 6ms/step - accuracy: 0.9750 - loss: 0.1205
Epoch 127/200
4/4 - 0s - 6ms/step - accuracy: 0.9550 - loss: 0.1175
Epoch 128/200
4/4 - 0s - 6ms/step - accuracy: 0.9600 - loss: 0.1163
Epoch 129/200
4/4 - 0s - 6ms/step - accuracy: 0.9700 - loss: 0.1142
Epoch 130/200
4/4 - 0s - 6ms/step - accuracy: 0.9650 - loss: 0.1114
Epoch 131/200
4/4 - 0s - 6ms/step - accuracy: 0.9700 - loss: 0.1112
Epoch 132/200
4/4 - 0s - 6ms/step - accuracy: 0.9650 - loss: 0.1089
Epoch 133/200
4/4 - 0s - 6ms/step - accuracy: 0.9700 - loss: 0.1070
Epoch 134/200
4/4 - 0s - 6ms/step - accuracy: 0.9750 - loss: 0.1064
Epoch 135/200
4/4 - 0s - 6ms/step - accuracy: 0.9750 - loss: 0.1038
Epoch 136/200
4/4 - 0s - 6ms/step - accuracy: 0.9800 - loss: 0.1013
Epoch 137/200
4/4 - 0s - 6ms/step - accuracy: 0.9800 - loss: 0.0988
Epoch 138/200
4/4 - 0s - 6ms/step - accuracy: 0.9750 - loss: 0.0973
Epoch 139/200
4/4 - 0s - 6ms/step - accuracy: 0.9800 - loss: 0.0958
Epoch 140/200
4/4 - 0s - 6ms/step - accuracy: 0.9750 - loss: 0.0950
Epoch 141/200
4/4 - 0s - 6ms/step - accuracy: 0.9800 - loss: 0.0908
Epoch 142/200
4/4 - 0s - 6ms/step - accuracy: 0.9800 - loss: 0.0889
Epoch 143/200
4/4 - 0s - 6ms/step - accuracy: 0.9800 - loss: 0.0872
Epoch 144/200
4/4 - 0s - 6ms/step - accuracy: 0.9850 - loss: 0.0879
Epoch 145/200
4/4 - 0s - 6ms/step - accuracy: 0.9800 - loss: 0.0843
Epoch 146/200
4/4 - 0s - 6ms/step - accuracy: 0.9850 - loss: 0.0826
Epoch 147/200
4/4 - 0s - 6ms/step - accuracy: 0.9800 - loss: 0.0800
Epoch 148/200
4/4 - 0s - 6ms/step - accuracy: 0.9800 - loss: 0.0790
Epoch 149/200
4/4 - 0s - 6ms/step - accuracy: 0.9850 - loss: 0.0785
Epoch 150/200
4/4 - 0s - 6ms/step - accuracy: 0.9800 - loss: 0.0780
Epoch 151/200
4/4 - 0s - 6ms/step - accuracy: 0.9800 - loss: 0.0761
Epoch 152/200
4/4 - 0s - 6ms/step - accuracy: 0.9900 - loss: 0.0730
Epoch 153/200
4/4 - 0s - 6ms/step - accuracy: 0.9900 - loss: 0.0720
Epoch 154/200
4/4 - 0s - 6ms/step - accuracy: 0.9850 - loss: 0.0699
Epoch 155/200
4/4 - 0s - 6ms/step - accuracy: 0.9900 - loss: 0.0680
Epoch 156/200
4/4 - 0s - 6ms/step - accuracy: 0.9900 - loss: 0.0668
Epoch 157/200
4/4 - 0s - 6ms/step - accuracy: 0.9900 - loss: 0.0658
Epoch 158/200
4/4 - 0s - 6ms/step - accuracy: 0.9850 - loss: 0.0651
Epoch 159/200
4/4 - 0s - 6ms/step - accuracy: 0.9900 - loss: 0.0638
Epoch 160/200
4/4 - 0s - 6ms/step - accuracy: 0.9900 - loss: 0.0615
Epoch 161/200
4/4 - 0s - 6ms/step - accuracy: 0.9900 - loss: 0.0603
Epoch 162/200
4/4 - 0s - 6ms/step - accuracy: 0.9900 - loss: 0.0588
Epoch 163/200
4/4 - 0s - 6ms/step - accuracy: 0.9900 - loss: 0.0581
Epoch 164/200
4/4 - 0s - 6ms/step - accuracy: 0.9900 - loss: 0.0568
Epoch 165/200
4/4 - 0s - 6ms/step - accuracy: 0.9900 - loss: 0.0552
Epoch 166/200
4/4 - 0s - 6ms/step - accuracy: 0.9950 - loss: 0.0531
Epoch 167/200
4/4 - 0s - 6ms/step - accuracy: 0.9900 - loss: 0.0523
Epoch 168/200
4/4 - 0s - 6ms/step - accuracy: 0.9900 - loss: 0.0516
Epoch 169/200
4/4 - 0s - 6ms/step - accuracy: 0.9900 - loss: 0.0500
Epoch 170/200
4/4 - 0s - 6ms/step - accuracy: 0.9900 - loss: 0.0495
Epoch 171/200
4/4 - 0s - 6ms/step - accuracy: 0.9950 - loss: 0.0479
Epoch 172/200
4/4 - 0s - 6ms/step - accuracy: 0.9950 - loss: 0.0473
Epoch 173/200
4/4 - 0s - 6ms/step - accuracy: 0.9900 - loss: 0.0457
Epoch 174/200
4/4 - 0s - 6ms/step - accuracy: 0.9950 - loss: 0.0462
Epoch 175/200
4/4 - 0s - 6ms/step - accuracy: 0.9950 - loss: 0.0440
Epoch 176/200
4/4 - 0s - 6ms/step - accuracy: 0.9950 - loss: 0.0433
Epoch 177/200
4/4 - 0s - 6ms/step - accuracy: 0.9950 - loss: 0.0424
Epoch 178/200
4/4 - 0s - 6ms/step - accuracy: 0.9950 - loss: 0.0413
Epoch 179/200
4/4 - 0s - 8ms/step - accuracy: 0.9950 - loss: 0.0400
Epoch 180/200
4/4 - 0s - 7ms/step - accuracy: 0.9950 - loss: 0.0397
Epoch 181/200
4/4 - 0s - 6ms/step - accuracy: 0.9950 - loss: 0.0389
Epoch 182/200
4/4 - 0s - 6ms/step - accuracy: 0.9950 - loss: 0.0383
Epoch 183/200
4/4 - 0s - 6ms/step - accuracy: 0.9900 - loss: 0.0376
Epoch 184/200
4/4 - 0s - 6ms/step - accuracy: 0.9950 - loss: 0.0361
Epoch 185/200
4/4 - 0s - 6ms/step - accuracy: 0.9950 - loss: 0.0354
Epoch 186/200
4/4 - 0s - 6ms/step - accuracy: 0.9950 - loss: 0.0344
Epoch 187/200
4/4 - 0s - 6ms/step - accuracy: 0.9950 - loss: 0.0342
Epoch 188/200
4/4 - 0s - 6ms/step - accuracy: 0.9950 - loss: 0.0328
Epoch 189/200
4/4 - 0s - 6ms/step - accuracy: 0.9950 - loss: 0.0323
Epoch 190/200
4/4 - 0s - 6ms/step - accuracy: 0.9950 - loss: 0.0318
Epoch 191/200
4/4 - 0s - 6ms/step - accuracy: 0.9950 - loss: 0.0325
Epoch 192/200
4/4 - 0s - 6ms/step - accuracy: 0.9950 - loss: 0.0307
Epoch 193/200
4/4 - 0s - 6ms/step - accuracy: 0.9950 - loss: 0.0306
Epoch 194/200
4/4 - 0s - 6ms/step - accuracy: 0.9950 - loss: 0.0293
Epoch 195/200
4/4 - 0s - 6ms/step - accuracy: 0.9950 - loss: 0.0284
Epoch 196/200
4/4 - 0s - 6ms/step - accuracy: 0.9950 - loss: 0.0278
Epoch 197/200
4/4 - 0s - 6ms/step - accuracy: 0.9950 - loss: 0.0276
Epoch 198/200
4/4 - 0s - 6ms/step - accuracy: 0.9950 - loss: 0.0275
Epoch 199/200
4/4 - 0s - 6ms/step - accuracy: 0.9950 - loss: 0.0267
Epoch 200/200
4/4 - 0s - 6ms/step - accuracy: 0.9950 - loss: 0.0259
score = model.evaluate(x, v, verbose=0)
print(f"score = {score[0]}")
print(f"accuracy = {score[1]}")
score = 0.02486642636358738
accuracy = 0.9950000047683716
Predicting#
Let’s look at a prediction. We need to feed in a single point as an array of shape (N, 2)
, where N
is the number of points
res = model.predict(np.array([[-2, 2]]))
res
1/1 ━━━━━━━━━━━━━━━━━━━━ 0s 30ms/step
1/1 ━━━━━━━━━━━━━━━━━━━━ 0s 40ms/step
array([[1.980287e-17]], dtype=float32)
We see that we get a floating point number. We will need to convert this to 0 or 1 by rounding.
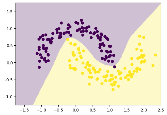
Let’s plot the partitioning
M = 256
N = 256
xmin = -1.75
xmax = 2.5
ymin = -1.25
ymax = 1.75
xpt = np.linspace(xmin, xmax, M)
ypt = np.linspace(ymin, ymax, N)
To make the prediction go faster, we want to feed in a vector of these points, of the form:
[[xpt[0], ypt[0]],
[xpt[1], ypt[1]],
...
]
We can see that this packs them into the vector
pairs = np.array(np.meshgrid(xpt, ypt)).T.reshape(-1, 2)
pairs[0]
array([-1.75, -1.25])
Now we do the prediction. We will get a vector out, which we reshape to match the original domain.
res = model.predict(pairs, verbose=0)
res.shape = (M, N)
Finally, round to 0 or 1
domain = np.where(res > 0.5, 1, 0)
and we can plot the data
fig, ax = plt.subplots()
ax.imshow(domain.T, origin="lower",
extent=[xmin, xmax, ymin, ymax], alpha=0.25)
xpt = [q[0] for q in x]
ypt = [q[1] for q in x]
ax.scatter(xpt, ypt, s=40, c=v, cmap="viridis")
<matplotlib.collections.PathCollection at 0x7f0e60b7b410>
