Implicit Diffusion via Relaxation#
We want to solve the implicit heat equation via relaxation. Our discretized form of the equation is:
We’ll write the righthand side as \(f_i\), with
then, solving for \(\phi_i^{n+1}\), our relaxation update is:
Implementation#
We can use the same class we did for the Poisson equation, but with a modified relaxation and residual routine as well as a time loop encompassing the entire update.
import numpy as np
import matplotlib.pyplot as plt
class Grid:
"""an implementation of solving the Poisson equation via pure relaxation"""
def __init__(self, nx, ng=1, xmin=0, xmax=1):
self.xmin = xmin
self.xmax = xmax
self.ng = ng
self.nx = nx
# python is zero-based. Make easy integers to know where the
# real data lives
self.ilo = ng
self.ihi = ng+nx-1
# physical coords -- cell-centered
self.dx = (xmax - xmin)/(nx)
self.x = xmin + (np.arange(nx+2*ng)-ng+0.5)*self.dx
# storage for the solution
self.phi = self.scratch_array()
self.f = self.scratch_array()
def scratch_array(self):
"""return a scratch array dimensioned for our grid """
return np.zeros((self.nx+2*self.ng), dtype=np.float64)
def norm(self, e):
"""compute the L2 norm of e that lives on our grid"""
return np.sqrt(self.dx * np.sum(e[self.ilo:self.ihi+1]**2))
def fill_bcs(self):
"""fill the boundary conditions on phi"""
# we only deal with a single ghost cell here and Neumann BCs
self.phi[self.ilo-1] = self.phi[self.ilo]
self.phi[self.ihi+1] = self.phi[self.ihi]
Here’s the class that just holds the residual and relaxation routine. We only needed to change the coefficients of the \(\phi\) terms to implement this new equation.
class ParabolicSolve:
def __init__(self, grid, alpha):
self.grid = grid
self.alpha = alpha
def residual_norm(self):
"""compute the residual norm"""
g = self.grid
r = g.scratch_array()
r[g.ilo:g.ihi+1] = g.f[g.ilo:g.ihi+1] - \
(-self.alpha * (g.phi[g.ilo+1:g.ihi+2] + g.phi[g.ilo-1:g.ihi]) +
(1.0 + 2.0 * self.alpha) * g.phi[g.ilo:g.ihi+1])
return g.norm(r)
def relax(self, tol=1.e-8):
g = self.grid
fnorm = g.norm(g.f)
g.fill_bcs()
r = self.residual_norm()
while r > tol * fnorm:
g.phi[g.ilo:g.ihi+1:2] = 1.0 / (1.0 + 2.0 * self.alpha) * (
g.f[g.ilo:g.ihi+1:2] +
self.alpha * (g.phi[g.ilo+1:g.ihi+2:2] +
g.phi[g.ilo-1:g.ihi:2]))
g.fill_bcs()
g.phi[g.ilo+1:g.ihi+1:2] = 1.0 / (1.0 + 2.0 * self.alpha) * (
g.f[g.ilo+1:g.ihi+1:2] +
self.alpha * (g.phi[g.ilo+2:g.ihi+2:2] +
g.phi[g.ilo:g.ihi:2]))
g.fill_bcs()
r = self.residual_norm()
We’ll use the same BCs as before
def gaussian_ic(g, k, t=0.0, t0=1.e-4, phi1=1.0, phi2=2.0):
xc = 0.5*(g.xmin + g.xmax)
return (phi2 - phi1) * (np.sqrt(t0/(t + t0)) *
np.exp(-0.25 * (g.x - xc)**2 / (k * (t + t0)))) + phi1
Our driver is again essentially the same as we used for the direct solve,
except now we setup the ParabolicSolve
and solve it each timestep.
def diffuse_implicit(nx, k, C, tmax, init_cond):
"""
the main evolution loop. Evolve
phi_t = k phi_{xx}
from t = 0 to tmax
"""
# create the grid
ng = 1
g = Grid(nx, ng)
# time info
dt = C * 0.5 *g.dx**2 / k
t = 0.0
# initialize the data
g.phi[:] = init_cond(g, k)
while t < tmax:
# make sure we end right at tmax
if t + dt > tmax:
dt = tmax - t
# diffuse for dt
alpha = k * dt / g.dx**2
solver = ParabolicSolve(g, alpha)
g.f[:] = g.phi[:]
solver.relax()
t += dt
return g
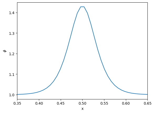
Solutions#
We’ll solve with the same conditions as used for the direct solve. Aside from roundoff / relaxation tolerance error, the two methods are identical. They are just going about solving the linear system differently.
nx = 128
k = 1
t_diffuse = (1.0/nx)**2 / k
tmax = 10 * t_diffuse
C = 10
g = diffuse_implicit(nx, k, C, tmax, gaussian_ic)
fig, ax = plt.subplots()
ax.plot(g.x[g.ilo:g.ihi+1], g.phi[g.ilo:g.ihi+1])
ax.set_xlim(0.35, 0.65)
ax.set_xlabel("x")
ax.set_ylabel(r"$\phi$")
Text(0, 0.5, '$\\phi$')
