Application: Blackbody Radiation#
The spectrum of a star is well approximated as a blackbody. The Planck function describes the intensity of a blackbody:
This has units of energy / area / wavelength / steradian.
Integrating over wavelength#
Let’s integrate out wavelength:
our integral is then:
defining a dimensional quantity, \(x\):
we have
finally, we have:
Integrating to infinity#
Now the challenge becomes — how do we do this integral, when the integration limits extend to infinity!
Note: it turns out that this integral has an analytic solution:
and the original integral is
with the Stephan-Boltzmann constant defined as:
so we can check our answer.
Tip
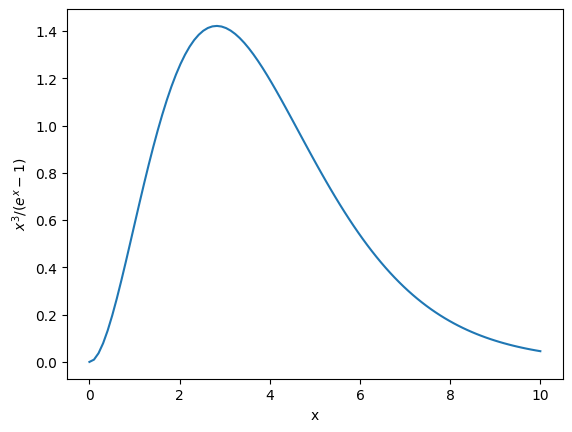
It’s always a good idea to start by plotting the integrand.
import numpy as np
import matplotlib.pyplot as plt
def B(x):
"""the Planck function kernel, in terms of x = h c / lambda k T"""
# we need to take the limit x -> 0 if the input x is 0
return np.where(x == 0, 0, x**3 / (np.expm1(x)))
fig = plt.figure()
ax = fig.add_subplot()
x = np.linspace(0, 10, 100)
ax.plot(x, B(x))
ax.set_xlabel("x")
ax.set_ylabel(r"$x^3 / (e^x - 1)$")
/tmp/ipykernel_3599/3072722118.py:4: RuntimeWarning: invalid value encountered in divide
return np.where(x == 0, 0, x**3 / (np.expm1(x)))
Text(0, 0.5, '$x^3 / (e^x - 1)$')

From the plot, we see that it peaks near x = 3 and then drops off, but it will only asymptotically approach 0
, so we need to still be careful about the integration limits.
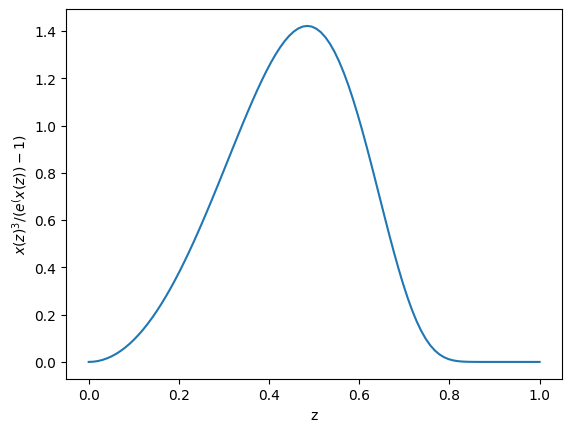
Let’s consider the transform:
where \(\alpha\) is chosen to be close to the maximum of the integrand. This transformation maps the interval \(x \in [0, \infty)\) into \(z \in [0, 1)\) — that makes the integral finite, and we can use our methods (like trapezoid) to do it.
The inverse transform is:
SMALL = 1.e-30
def zv(x, alpha=1):
""" transform the variable x -> z """
return x/(alpha + x)
def xv(z, alpha=1):
""" transform back from z -> x """
return alpha*z/(1.0 - z + SMALL)
Let’s plot it again, but in terms of \(z\)
z = np.linspace(0, 1, 100)
alpha = 3
fig, ax = plt.subplots()
ax.plot(z, B(xv(z, alpha)))
ax.set_xlabel("z")
ax.set_ylabel(r"$x(z)^3 / (e^(x(z)) - 1)$")
/tmp/ipykernel_3599/3072722118.py:4: RuntimeWarning: overflow encountered in expm1
return np.where(x == 0, 0, x**3 / (np.expm1(x)))
/tmp/ipykernel_3599/3072722118.py:4: RuntimeWarning: invalid value encountered in divide
return np.where(x == 0, 0, x**3 / (np.expm1(x)))
Text(0, 0.5, '$x(z)^3 / (e^(x(z)) - 1)$')

Notice that the transform puts the peak near the center of the interval, and the function nicely goes to zero as \(z\rightarrow 1\). This is much better behaved to integrate.
Consider a general integral:
Let’s rewrite this in terms of \(z\). Since
we have
so
We need to include these extra factors in our quadrature for computing the integral.
Note
For integrals over \([-\infty, \infty]\) a different change of variables would be needed. See, e.g., Wikipedia article on numerical integration
def I_t(func, N=10, alpha=5):
"""composite trapezoid rule for integrating from [0, oo].
Here N is the number of intervals"""
# there are N+1 points corresponding to N intervals
z = np.linspace(0.0, 1.0, N+1, endpoint=True)
I = 0.0
for n in range(N):
I += 0.5 * (z[n+1] - z[n]) * (func(xv(z[n], alpha)) / (1.0 - z[n] + SMALL)**2 +
func(xv(z[n+1], alpha)) / (1.0 - z[n+1] + SMALL)**2)
I *= alpha
return I
Now we can check our result. First, let’s compute the analytic solution:
I_analytic = np.pi**4/15
for nint in [2, 4, 8, 16, 32, 64]:
I_trap = I_t(B, N=nint, alpha=3)
print(f"{nint:5} {I_trap:10.5f} {np.abs(I_trap - I_analytic):20.10g}")
2 8.48810 1.994163429
4 6.09974 0.3941968295
8 6.49205 0.001888841238
16 6.49392 1.669019097e-05
32 6.49394 5.396286928e-07
64 6.49394 3.352448719e-08
/tmp/ipykernel_3599/3072722118.py:4: RuntimeWarning: invalid value encountered in scalar divide
return np.where(x == 0, 0, x**3 / (np.expm1(x)))
/tmp/ipykernel_3599/3072722118.py:4: RuntimeWarning: overflow encountered in expm1
return np.where(x == 0, 0, x**3 / (np.expm1(x)))
We see that our answer matches the analytic solution very well.
C++ implementation#
A C++ implementation is available as: blackbody.cpp
#include <iostream>
#include <iomanip>
#include <cmath>
#include <cassert>
#include <functional>
// example of integrating to infinity. We will integrate
//
// x**3 / (exp(x) - 1)
//
// from 0 to infinity. This arises from integrating the Planck function over
// all wavelengths.
const double SMALL{1.e-30};
inline double zv(const double x, const double alpha) {
return x / (alpha + x);
}
inline double xv(const double z, const double alpha) {
return alpha * z / (1.0 - z + SMALL);
}
double integrand(const double x) {
double I{0};
if (x == 0) {
I = 0.0;
} else {
I = std::pow(x, 3) / std::expm1(x);
}
return I;
}
double I_analytic() {
return std::pow(M_PI, 4) / 15.0;
}
// implement the composite simpsons rule. Here N is the number
// of intervals, so there will be N+1 points from xmin to xmax
// this version is written to integrate from [0, oo]
double simpsons_inf(const int N,
std::function<double(const double)> func) {
assert(N % 2 == 0);
double I = 0.0;
double alpha = 3.0;
// we will work in the transformed coords z = [0, 1]
double dz = (1.0 - 0.0) / static_cast<double>(N);
for (int n = 0; n < N; n += 2) {
double z0 = static_cast<double>(n) * dz;
double z1 = static_cast<double>(n+1) * dz;
double z2 = static_cast<double>(n+2) * dz;
double f0 = func(xv(z0, alpha));
double f1 = func(xv(z1, alpha));
double f2 = func(xv(z2, alpha));
I += dz / 3.0 * (f0 / std::pow(1.0 - z0 + SMALL, 2) +
4.0 * f1 / std::pow(1.0 - z1 + SMALL, 2) +
f2 / std::pow(1.0 - z2 + SMALL, 2));
}
I *= alpha;
return I;
}
int main() {
for (auto N : {2, 4, 8, 16, 32, 64, 128}) {
auto I = simpsons_inf(N, integrand);
double err = std::abs(I - I_analytic());
std::cout << std::setw(3) << N << ": " << I << " " << err << std::endl;
}
}
Did we need to scale?#
We did our integral in terms of \(x\) — what would have happened if we did it in terms of \(\lambda\)?
def B_planck(lam, T=1.e4):
"""the full Planck function"""
# CGS constants
c = 2.99792e10 # cm/s
k = 1.380649e-16 # erg/K
h = 6.626070e-27 # erg s
B = 2*h*c**2 / lam**5 / np.expm1(h*c/(lam*k*T))
return np.where(lam == 0, 0, B)
Let’s plot it with an evenly spaced \(z\)
T = 1.e4
z = np.linspace(0, 1, 50, endpoint=True)
fig, ax = plt.subplots()
ax.plot(xv(z), B_planck(xv(z), T=T), marker="x")
ax.set_xscale("log")
ax.set_xlabel(r"$\lambda$")
ax.set_ylabel(r"$B_\lambda$")
/tmp/ipykernel_3599/3009151832.py:9: RuntimeWarning: divide by zero encountered in divide
B = 2*h*c**2 / lam**5 / np.expm1(h*c/(lam*k*T))
/tmp/ipykernel_3599/3009151832.py:9: RuntimeWarning: invalid value encountered in divide
B = 2*h*c**2 / lam**5 / np.expm1(h*c/(lam*k*T))
Text(0, 0.5, '$B_\\lambda$')

This does not look good. All of the data points (the “x”) are at wavelengths much larger than where we expect the peak to lie.
The issue is that we need to have our mapping know where the most interesting features are — that’s what the \(\alpha\) parameter does. Let’s use Wien’s law to set \(\alpha\)
alpha = 0.29 / T # 0.29 is in units nm K
fig, ax = plt.subplots()
ax.plot(xv(z, alpha=alpha), B_planck(xv(z, alpha=alpha), T=T), marker="x")
ax.set_xscale("log")
ax.set_xlabel(r"$\lambda$")
ax.set_ylabel(r"$B_\lambda$")
/tmp/ipykernel_3599/3009151832.py:9: RuntimeWarning: divide by zero encountered in divide
B = 2*h*c**2 / lam**5 / np.expm1(h*c/(lam*k*T))
/tmp/ipykernel_3599/3009151832.py:9: RuntimeWarning: invalid value encountered in divide
B = 2*h*c**2 / lam**5 / np.expm1(h*c/(lam*k*T))
Text(0, 0.5, '$B_\\lambda$')

That looks a lot better — now the points are concentrated in the peak.
Now let’s see if we still get the right answer!
Note
Previously we were just integrating the dimensionless part of the Planck function, and we expected to get \(\pi^4/15\).
Now, we have all of the dimensional terms in our integrand, and we expect to get \(\sigma T^4 / \pi\).
sigma = 5.670374e-5 # erg / cm^3 / K^4 / s
I = I_t(B_planck, N=50, alpha=alpha)
analytic = sigma * T**4 / np.pi
print(f"numerical = {I}; analytic = {analytic}")
numerical = 180494194227.23563; analytic = 180493610255.9526
/tmp/ipykernel_3599/3009151832.py:9: RuntimeWarning: divide by zero encountered in scalar divide
B = 2*h*c**2 / lam**5 / np.expm1(h*c/(lam*k*T))
/tmp/ipykernel_3599/3009151832.py:9: RuntimeWarning: invalid value encountered in scalar divide
B = 2*h*c**2 / lam**5 / np.expm1(h*c/(lam*k*T))
The differences here are largely now due to the precision with which I entered the physical constants.