Application: Reaction Rate Temperature Sensitivity#
Stars are powered by nuclear fusion—combining light nuclei into heavier nuclei and releasing binding energy in the process. Reaction rates have complex temperature dependences. For example, the 3-\(\alpha\) reaction rate (capturing \({}^4\mathrm{He} + {}^4\mathrm{He} + {}^4\mathrm{He} \rightarrow {}^{12}\mathrm{C}\)) appears as:
where \(\rho\) is density, \(Y\) is the mass fraction of He, and \(T_8 = T / (10^8~\mathrm{K})\), with \(T\) the temperature.
Reaction vs. temperature#
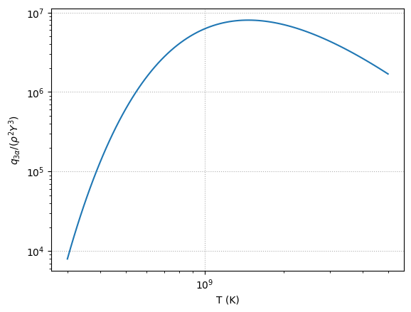
Let’s visualize how this appears as a function of temperature.
import matplotlib.pyplot as plt
import numpy as np
def q3a(T):
"""this is the triple alpha reaction rate / rho^2 Y^3"""
T8 = T/1e8
return 5.09e11 * T8**-3 * np.exp(-44.027/T8)
fig, ax = plt.subplots()
T = np.logspace(np.log10(3.e8), np.log10(5.e9), 100)
ax.loglog(T, q3a(T))
ax.set_xlabel("T (K)")
ax.set_ylabel(r"$q_{3\alpha}/(\rho^2 Y^3)$")
ax.grid(ls=":")

Powerlaw approximation#
Often, we want a simpler expression for the energy generation rate, as a powerlaw:
around a temperature \(T_0\).
Here, \(\nu\), is the temperature exponent of the rate, and tells us how sensitive the reactions are to changes in temperature. We see that:
From the plot, we can see that the slope changes a lot, so \(\nu\) will vary quite a bit depending on our choice of \(T_0\).
We can compute this via numerical differencing. Based on our understand of roundoff and truncation error, we’ll perturb the temperature by \(10^{-8}\).
print(" T nu")
for T0 in [1.e8, 2.5e8, 5.e8, 1.e9, 2.5e9, 5e9]:
dT = 1.e-8 * T0
nu = (T0/q3a(T0)) * (q3a(T0 + dT) - q3a(T0))/dT
print(f"{T0:8.5g} : {nu:5.2f}")
T nu
1e+08 : 41.03
2.5e+08 : 14.61
5e+08 : 5.81
1e+09 : 1.40
2.5e+09 : -1.24
5e+09 : -2.12
We see that at a temperature of \(10^8~\mathrm{K}\), the 3-\(\alpha\) rate is \(\sim T^{40}\)!
C++ implementation#
Here’s the same code in C++: 3alpha.cpp
Note
Because of the use of std::println()
, this needs to be compiled with C++23, e.g.,
g++ -std=c++23 -o 3alpha 3alpha.cpp
#include <iostream>
#include <cmath>
#include <print>
// compute the triple alpha reaction rate / rho^2 Y^3
double q3a(const double T) {
double T8{T/1.e8};
return 5.09e11 * std::pow(T8, -3.0) * std::exp(-44.027/T8);
}
int main() {
for (auto T0 : {1.e8, 2.5e8, 5.e8, 1.e9, 2.5e9, 5e9}) {
double dT{1.e-8 * T0};
double nu = (T0 / q3a(T0)) * (q3a(T0 + dT) - q3a(T0)) / dT;
std::println("{:8.5g} : {:5.2f}", T0, nu);
}
}