Root finding#
We want to find the value of \(x\) such that \(f(x) = 0\), for a general function \(f(x)\). This is the root-finding problem.
There are lots of different methods for finding roots. We’ll look at 2.
Let’s start by trying to find the root of
import numpy as np
import matplotlib.pyplot as plt
def f(x):
return 0.5*x**3 + np.pi/3 * x + 2
Bisection#
Let’s start by plotting the function—we already have a decision to make. We want to pick a range where we expect there to be a root. So we will make a somewhat generous range.
x = np.linspace(-3, 3, 1000)
fig = plt.figure()
ax = fig.add_subplot(111)
# plot our function
ax.plot(x, f(x))
# also plot y = 0, so we can see visually where the root lies
ax.plot(x, 0*x, linestyle=":", color="0.5")
ax.grid()

Notice from this that the function crosses \(y = 0\) near \(x = -1\). So just from the graph we have an approximation of the root.
But also notice that to the left of the root, \(f(x) < 0\), and to the right of the root, \(f(x) > 0\).
So we can locate the root by looking for the region where \(f(x)\) changes sign. This is what bisection does—we pick an interval where we expect there to be a root and we narrow the interval by looking for the half-interval where \(f(x)\) still changes sign.
Looking at the plot, we expect that the root lies between \([-2, -1]\)—we’ll call these the left and right points \(x_l\) and \(x_r\).
We can be sure by looking at the function values at those two points and checking if it indeed changes sign.
xl = -2
xr = -1
print(f(xl), f(xr))
-4.094395102393195 0.45280244880340237
It does!. Now we can try to narrow the range. For the bisection method, we’ll look at the point in the middle (we’ll call that \(x_m\)):
xm = 0.5 * (xl + xr)
print(f(xm))
-1.2582963267948966
\(f(x_m) < 0\) just like \(f(x_l)\), therefore, it must be the case that that our root, \(x_0 \in [x_m, x_r]\).
So we now have cut the range in half. We can then repeat this process, each time cutting the range where the root lies in half. Once the interval containing the root is small enough (e.g., the width is less than the error with which we want to know the root), then we stop.
Let’s code this idea up
def bisect(xl, xr, func, tol=1.e-8):
"""find the zero of func(x) in the interval [xl, xr]"""
# first check if there is a root in the interval
fl = func(xl)
fr = func(xr)
if fl * fr > 0:
print("no root in the interval")
return None
# now setup our iteration loop. We will keep looping until
# the relative error is < tol
err = 1.e10
xm = 0.5 * (xl + xr)
while err > tol:
fm = func(xm)
if fl*fm > 0:
# the root is in the right half of the interval
xl = xm
fl = fm
else:
# the root is in the left half of the interval
xr = xm
fr = fm
xm = 0.5 * (xl + xr)
err = np.abs(xr - xl) / np.abs(xm)
return xm
Notice that for err
, we use a relative error—this is because depending on the function, the magnitude of the root \(x_0\) may be \(|x_0| \gg 1\).
Now we can call it by giving it a range and the function we wish to zero
x0 = bisect(-2, -1, f, tol=1.e-10)
x0
-1.161565298534697
Did we get it right? We can evaluate \(f(x)\) at \(x_0\):
f(x0)
6.193801027620793e-11
That’s pretty close to 0!
Bisection convergece slowly—each iteration cuts the interval in half, so a lot of iterations may be needed to find the zero to the accuracy you want.
Exercise
Consider the function
What happens when you try to use bisection on this? why?
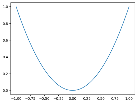
def g(x):
return x**2
bisect(-1, 1, g)
no root in the interval
Look at the function: there is no change in sign, even though there is a root at \(x = 0\). Bisection cannot find the root in this case.
x = np.linspace(-1, 1, 100)
fig, ax = plt.subplots()
ax.plot(x, g(x))
[<matplotlib.lines.Line2D at 0x7f8b58cee8d0>]

Newton-Raphson#
The Newton-Raphson approach will often converge faster than bisection. Instead of starting with a bracket containing the root, you start with an initial guess for the root, \(x_0\). We can then Taylor-expand around our guess:
Here, \(\delta x\) is the correction to \(x_0\) that gives us our root, i.e., \(f(x_0 + \delta x) = 0\).
If our initial guess is good, then \(\delta x\) is small, and we can neglect the higher-order terms in the expansion, and we have:
Solving for our correction, we have:
We can correct our initial guess: \(x_0 \rightarrow x_0 + \delta x\) and repeat the process until \(|\delta x| \ll |x_0|\).
One complication compared with bisection is that we need the derivative, \(f^\prime(x)\) now. Usually we’ll want to provide the analytic derivative (but if needed, we could do a difference approximation).
We can understand Newton’s method graphically as follows. At each iteration, we have a guess for the root. We follow the slope of the function, \(f^\prime\) from that guess to where the slope intercepts the x-axis. The x-intercept of the slope becomes our new guess and we repeat.
For our function, starting with \(x_0 = 3\), this looks like:
The function evaluated at our initial guess, \(f(x_0)\) is labeled 0
. We look at the derivatve there and follow it down to the x-axis and get a new guess for the root (which we mark with a red “x”).
Then we repeat, starting with this new guess:
and again:
Already in this 3rd iteration our new estimate for the root is quite good.
To code this up, we need to provide the derivative of our function above
def fprime(x):
return 1.5*x**2 + np.pi/3.0
def newton(x0, func, funcprime, tol=1.e-8):
"""find the root of func(x) using Newton's method, taking
x0 as an initial guess"""
err = 1.e10
while err > tol:
dx = -func(x0) / funcprime(x0)
x0 += dx
# be careful about dividing by 0 for |x| ~ 0
if np.abs(x0) < tol:
err = np.abs(dx)
else:
err = np.abs(dx) / np.abs(x0)
return x0
Let’s start with \(x_0 = 3\), just like the figures above:
x0 = 3
newton(x0, f, fprime)
-1.1615652985548652
Exercise
Following up on the previous exercise. Try finding the root of
using Newton’s method. How many iterations are needed to reach your error?
def gprime(x):
return 2*x
x0 = 3
newton(x0, g, gprime)
5.587935447692871e-09
What about multiple roots? Newton’s method takes a single initial guess and it (may) converge to a single root. By changing the initial guess, we might converge to a different root (if one exists).
Consider the following function:
def h(x):
return x**4 - 2*x**3 + 1
def hprime(x):
return 4*x**3 - 6*x**2
x = np.linspace(-2,3,100)
fig, ax = plt.subplots()
ax.plot(x, h(x))
ax.grid()

Exercise
There are 2 real roots. Find both using Newton’s method.
Now our initial guess will matter. Let’s pick a value way to the right and see what happens
x0 = 10
newton(x0, h, hprime)
1.8392867552141612
now way to the left
x0 = -10
newton(x0, h, hprime)
1.839286755214161
curiously we got the same root! Newton’s method doesn’t always converge to the root closest to your initial guess.
So we need to play around a bit
for x0 in [-1, -0.5, 0.5, 0.75]:
r = newton(x0, h, hprime)
print(f"{x0:5.2f} : {r:8.5f}")
-1.00 : 1.83929
-0.50 : 1.83929
0.50 : 1.00000
0.75 : 1.00000
Now we see that depending on our initial guess, we can get both of the roots.
C++ example#
A C++ version of the bisection method is available here: roots.cpp
#include <iostream>
#include <cmath>
#include <cassert>
#include <functional>
#include <limits>
// bisecton
double bisect(const double _xl, const double _xr,
std::function<double(double)> f,
const double tol=1.e-8) {
double xl{_xl};
double xr{_xr};
// first check if there is a root in the interval
double fl = f(xl);
double fr = f(xr);
if (fl * fr > 0.0) {
std::cout << "no root in the interval" << std::endl;
return std::numeric_limits<double>::infinity();
}
// main iteration loop
double err = std::numeric_limits<double>::max();
double xm = 0.5 * (xl + xr);
while (err > tol) {
double fm = f(xm);
if (fl * fm > 0.0) {
// the root is in the right half of the interval
xl = xm;
fl = fm;
} else {
// the root is in the right half of the interval
xr = xm;
fr = fm;
}
xm = 0.5 * (xl + xr);
err = std::abs(xr - xl) / std::abs(xm);
}
return xm;
}
int main() {
// let's try this out on a cubic
auto r = bisect(-2.0, -1.0,
[](double x){return 0.5 * std::pow(x, 3) + M_PI/3.0 * x + 2;});
std::cout << "the root is " << r << std::endl;
}