Fitting Function in SciPy#
import numpy as np
import matplotlib.pyplot as plt
from scipy import optimize
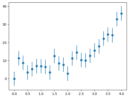
# make up some experimental data
a0 = 2.5
a1 = 2./3.
sigma = 4.0
N = 25
x = np.linspace(0.0, 4.0, N)
rng = np.random.default_rng()
r = sigma * rng.standard_normal(N)
y = a0 * np.exp(a1 * x) + r
yerr = sigma * np.ones_like(r)
fig, ax = plt.subplots()
ax.errorbar(x, y, yerr=yerr, fmt="o")
<ErrorbarContainer object of 3 artists>

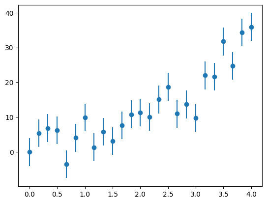
def resid(avec, x, y, yerr):
""" the residual function -- this is what will be minimized by the
scipy.optimize.leastsq() routine. avec is the parameters we
are optimizing -- they are packed in here, so we unpack to
begin. (x, y) are the data points
scipy.optimize.leastsq() minimizes:
x = arg min(sum(func(y)**2,axis=0))
y
so this should just be the distance from a point to the curve,
and it will square it and sum over the points
"""
a0, a1 = avec
# note: if we wanted to deal with error bars, we would weight each
# residual accordingly
return (y - a0 * np.exp(a1 * x)) / yerr
# initial guesses
a0 = 0.5
a1 = 0.5
# fit -- here the args is a tuple of objects that will be added to the
# argument lists for the function to be minimized (resid in our case)
afit, flag = optimize.leastsq(resid, [a0, a1], args=(x, y, yerr))
print(flag)
print(afit)
1
[2.37682 0.67662164]
ax.plot(x, afit[0] * np.exp(afit[1] * x))
fig
