Exploring MESA models#
Let’s look at the output from the MESA stellar evolution code for 3 different mass progenitors: 1, 8, and 15 \(M_\odot\). These models were all created using MESA Web a web-based interface to MESA for quick calculations.
To read in these files, we use py_mesa_reader
Note
py_mesa_reader
is not available on PyPI, so it can be installed using pip
as:
pip install git+https://github.com/wmwolf/py_mesa_reader
import numpy as np
import matplotlib.pyplot as plt
import mesa_reader as mr
MESA provides 2 types of output: profiles and a history. The profiles represent a snapshot of the start at one instance of time and give the stellar data as a function of radius or enclosed mass. The history provides some global quantities as a function of time throughout the entire evolution of the star. We’ll use both.
The model files are:
\(1 M_\odot\): M1_default_profile8.data; M1_default_profile218.data; M1_default_trimmed_history.data
\(8 M_\odot\): M8_basic_co_profile8.data; M8_basic_co_profile39.data; M8_basic_co_trimmed_history.data
\(15 M_\odot\): M15_aprox21_profile8.data; M15_aprox21_profile19.data; M15_aprox21_trimmed_history.data
To make the management easier, we’ll create a container for each model that holds the history and profiles, processed by py_mesa_reader
class Model:
def __init__(self, mass, profiles=None, history=None):
self.mass = mass
if history:
self.history = mr.MesaData(history)
self.profiles = []
if profiles:
for p in profiles:
self.profiles.append(mr.MesaData(p))
Now read in all the data. For each mass we have 2 profiles and 1 history. The profiles were picked to roughly correspond to the midpoint of core H burning and core He burning.
models = []
models.append(Model(1, profiles=["M1_default_profile8.data",
"M1_default_profile218.data"],
history="M1_default_trimmed_history.data"))
models.append(Model(8, profiles=["M8_basic_co_profile8.data",
"M8_basic_co_profile39.data"],
history="M8_basic_co_trimmed_history.data"))
models.append(Model(15, profiles=["M15_aprox21_profile8.data",
"M15_aprox21_profile19.data"],
history="M15_aprox21_trimmed_history.data"))
HR diagram#
Now we’ll make an HR diagram and label the points where \(H\) and \(He\) burning commences.
fig, ax = plt.subplots()
for star in models:
ax.loglog(star.history.Teff, star.history.L,
label=rf"{star.mass} $M_\odot$")
ax.legend()
ax.set_xlabel("T (K)")
ax.set_ylabel("L ($L_\odot$)")
ax.invert_xaxis()
<>:9: SyntaxWarning: invalid escape sequence '\o'
<>:9: SyntaxWarning: invalid escape sequence '\o'
/tmp/ipykernel_3113/7824803.py:9: SyntaxWarning: invalid escape sequence '\o'
ax.set_ylabel("L ($L_\odot$)")

You can see the main sequence clearly on this plot.
We also see that only the 1 solar mass star “finished’ stellar evolution, winding up as a cooling white dwarf at the end – the path it is following is essentially a line of constant radius, since the white dwarf does not contract as it cools (it is degenerate).
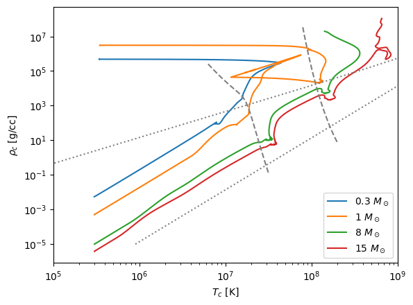
Central evolution#
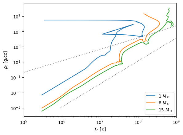
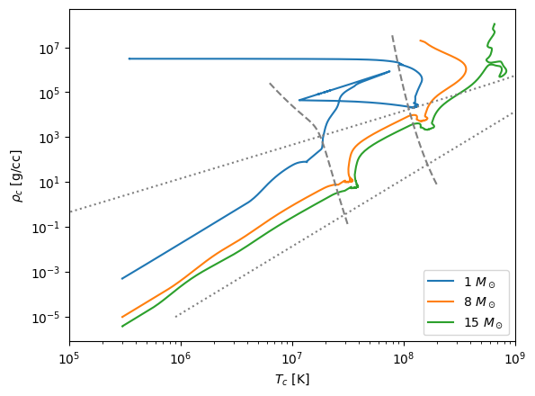
We want to plot the history of the evolution of the central conditions in the \(\log \rho\)-\(\log T\) plane.
We will plot the EOS boundary lines considered before. These functions are now in a module, regimes.py to make our life easier.
import regimes
Now we can plot the data
fig, ax = plt.subplots()
for star in models:
ax.loglog(star.history.center_T, star.history.center_Rho,
label=rf"{star.mass} $M_\odot$")
rho = np.logspace(-5, 8, 100)
ax.loglog(regimes.deg_ideal(rho, mu_e=1.3), rho, color="0.5", ls=":")
ax.loglog(regimes.rad_ideal(rho, mu=0.6), rho, color="0.5", ls=":")
ax.legend()
ax.set_xlabel(r"$T_c$ [K]")
ax.set_ylabel(r"$\rho_c$ [g/cc]")
ax.set_xlim(1.e5, 1.e9)
(100000.0, 1000000000.0)

Some observations:
The higher mass stars are closer to the line where radiation dominates.
The 1 solar mass star makes a transition from following \(T \approx \rho^{1/3}\) to \(\rho = \mbox{constant}\) when degeneracy kicks in.
The other stars more or less follow the \(T \approx \rho^{1/3}\) trend expected from polytropes + ideal gas.
We can also add approximate ignition curves, by setting
where we use \(\epsilon_\mathrm{min} = 10^3~\mathrm{erg~g^{-1}~s^{-1}}\).
T_H = np.logspace(6.8, 7.5, 100)
rho_H = regimes.q_H(T_H)
T_He = np.logspace(7.9, 8.3, 100)
rho_He = regimes.q_He(T_He)
ax.plot(T_H, rho_H, ls="--", color="0.5")
ax.plot(T_He, rho_He, ls="--", color="0.5")
fig

Main sequence lifetime#
We can estimate the main sequence lifetime just by looking for when the core H is all consumed.
fig, ax = plt.subplots()
for star in models:
ax.semilogx(star.history.star_age, star.history.center_h1, label=rf"{star.mass} $M_\odot$")
ax.legend()
ax.set_xlabel("t (yr)")
ax.set_ylabel("X[H1]")
ax.grid()
ax.set_xlim(1.e4, 2.e10)
(10000.0, 20000000000.0)

From this plot, we see that the main sequence lifetime of the 15 \(M_\odot\) star is \(\sim 6\times 10^6\) yr, for the 8 \(M_\odot\) star \(\sim 2\times 10^7\) yr, and for the 1 \(M_\odot\) star \(\sim 9\times 10^9\) yr.
Profiles#
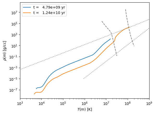
Let’s next look at the profiles of the stars in the \(\log \rho\)-\(\log T\) plane
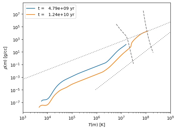
First the 1 solar mass star
fig, ax = plt.subplots()
for p in models[0].profiles:
ax.plot(p.T, p.Rho, label=f"t = {p.star_age:10.3g} yr")
ax.loglog(regimes.deg_ideal(rho, mu_e=1.3), rho, color="0.5", ls=":")
ax.loglog(regimes.rad_ideal(rho, mu=0.6), rho, color="0.5", ls=":")
ax.legend()
ax.plot(T_H, rho_H, ls="--", color="0.5")
ax.plot(T_He, rho_He, ls="--", color="0.5")
ax.set_xlabel(r"$T(m)$ [K]")
ax.set_ylabel(r"$\rho(m)$ [g/cc]")
ax.set_xlim(1.e3, 1.e9)
(1000.0, 1000000000.0)

Now the 8 solar mass star
fig, ax = plt.subplots()
for p in models[1].profiles:
ax.plot(p.T, p.Rho, label=f"t = {p.star_age:10.3g} yr")
ax.loglog(regimes.deg_ideal(rho, mu_e=1.3), rho, color="0.5", ls=":")
ax.loglog(regimes.rad_ideal(rho, mu=0.6), rho, color="0.5", ls=":")
ax.legend()
ax.plot(T_H, rho_H, ls="--", color="0.5")
ax.plot(T_He, rho_He, ls="--", color="0.5")
ax.set_xlabel(r"$T(m)$ [K]")
ax.set_ylabel(r"$\rho(m)$ [g/cc]")
ax.set_xlim(1.e3, 1.e9)
(1000.0, 1000000000.0)

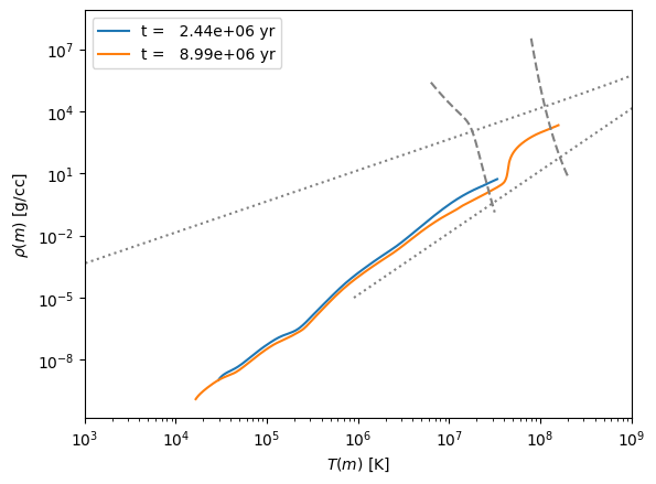
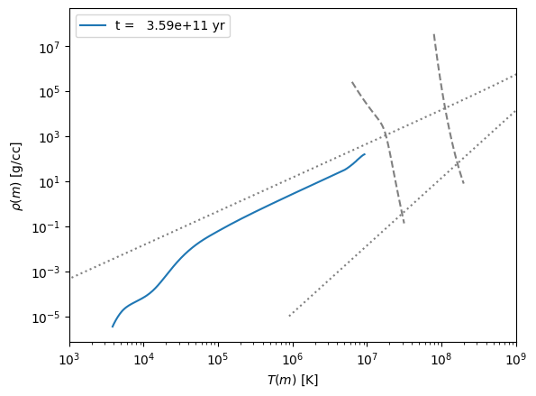
Finally the 15 solar mass star
fig, ax = plt.subplots()
for p in models[2].profiles:
ax.plot(p.T, p.Rho, label=f"t = {p.star_age:10.3g} yr")
ax.loglog(regimes.deg_ideal(rho, mu_e=1.3), rho, color="0.5", ls=":")
ax.loglog(regimes.rad_ideal(rho, mu=0.6), rho, color="0.5", ls=":")
ax.legend()
ax.plot(T_H, rho_H, ls="--", color="0.5")
ax.plot(T_He, rho_He, ls="--", color="0.5")
ax.set_xlabel(r"$T(m)$ [K]")
ax.set_ylabel(r"$\rho(m)$ [g/cc]")
ax.set_xlim(1.e3, 1.e9)
(1000.0, 1000000000.0)

Convection#
We can look at where the models are convective by comparing \(\nabla\) and \(\nabla_\mathrm{ad}\).
First the H burning profiles
fig, ax = plt.subplots()
for star in models:
ax.plot(star.profiles[0].mass, star.profiles[0].gradT - star.profiles[0].grada,
label=rf"{star.mass} $M_\odot$")
ax.set_xlabel("enclosed mass ($M_\odot$)")
ax.set_ylabel(r"$\nabla - \nabla_\mathrm{ad}$")
ax.set_xscale("log")
ax.legend()
ax.grid(linestyle=":")
<>:7: SyntaxWarning: invalid escape sequence '\o'
<>:7: SyntaxWarning: invalid escape sequence '\o'
/tmp/ipykernel_3113/701825932.py:7: SyntaxWarning: invalid escape sequence '\o'
ax.set_xlabel("enclosed mass ($M_\odot$)")

We see that the massive stars have convective cores \(\nabla \sim \nabla_\mathrm{ad}\), but the 1 solar mass star has a radiative core.
Let’s look at the same plot, but in terms of radius
fig, ax = plt.subplots()
for star in models:
ax.plot(star.profiles[0].radius, star.profiles[0].gradT - star.profiles[0].grada,
label=rf"{star.mass} $M_\odot$")
ax.set_xlabel("radius ($R_\odot$)")
ax.set_ylabel(r"$\nabla - \nabla_\mathrm{ad}$")
#ax.set_xscale("log")
ax.legend()
ax.grid(linestyle=":")
<>:7: SyntaxWarning: invalid escape sequence '\o'
<>:7: SyntaxWarning: invalid escape sequence '\o'
/tmp/ipykernel_3113/3542329901.py:7: SyntaxWarning: invalid escape sequence '\o'
ax.set_xlabel("radius ($R_\odot$)")

On this scale, we see that the Sun’s outer convective zone is ~ 1/3rd of its radius