Degenerate Electrons#
In white dwarfs, electron degeneracy pressure provides the dominant support against gravity. Electrons are fermions, and when the density of the star is high, they are packed closely together. Quantum mechanical effects come into play, and the electrons no longer behave as an ideal gas, but instead exhibit large pressure even at very low (or zero) temperature.
The origin of this is Fermi-Dirac statistics—no two electrons can occupy the same state, so as they get confined to a smaller and smaller volume, they need to take on larger momenta.
The distribution function describes the properties of the electrons, and has the following meaning: \(n(p) d^3 x d^3 p\) is the number of particles with momentum \(p\) in a volume \(d^3x\). Our distribution function is:
where \(\mathcal{E}\) is the kinetic energy of the electron, \(T\) is the temperature, and \(\eta\) is the degeneracy parameter which is related to the chemical potential, \(\mu\), and the Fermi energy, \(\mathcal{E}_F\), as:
Note
Some sources use \(\Psi\) instead of \(\eta\) for the degeneracy parameter
The electrons are degenerate when \(\eta \gg 1\), which means that the Fermi energy is much greater than the thermal energy. The electrons behave as an ideal gas when \(-\eta \gg 1\) (in this case, the \(+1\) in the denominator of \(n(p)\) is insignificant and we get the Maxwell-Boltzmann distribution).
To get the number density, we integrate over all momenta:
The pressure and specific internal energy, \(e\), are then found as:
Transition to Degeneracy#
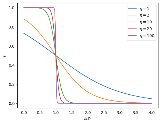
Let’s look at the behavior of the distribution function. Consider:
let’s define
then we have
and for each choice of \(\eta\) we have a unique distribution.
We note that \(\xi/\eta = \mathcal{E}/\mathcal{E}_F\).
import numpy as np
import matplotlib.pyplot as plt
def F(xi, eta=100):
return 1.0 / (np.exp(xi - eta) + 1)
Let’s look at the case of \(\eta > 1\)
fig, ax = plt.subplots()
# we'll work in terms of r = xi / eta
r = np.linspace(0, 4, 200)
for eta in [1, 2, 10, 20, 100]:
ax.plot(r, F(eta * r, eta=eta), label=fr"$\eta = {eta}$")
ax.legend()
ax.set_ylabel("$F$")
ax.set_xlabel(r"$\mathcal{E}/\mathcal{E}_F$")
Text(0.5, 0, '$\\mathcal{E}/\\mathcal{E}_F$')

As we see, as \(\eta \rightarrow \infty\), the distribution, \(F(\mathcal{E})\) becomes a step function. This is the limit of complete degeneracy, and we have:
We can alternately use the Fermi momentum, \(p_F\) to describe the location of the step.
With this form, the integral for number density is trivial:
where we switched to spherical coordinates in momentum space: \(d^3p \rightarrow 4\pi p^2 dp\).
Computing the Degeneracy Parameter#
For other values of \(\eta\), we have a problem:
We don’t know what the value of \(\eta\) is ahead of time. Instead, we typically know what the density of the star is, and we can find the number density of electrons as:
where \(Y_e\) is the electron fraction (typically around \(1/2\) for compositions heavier than hydrogen). This means that given \(\rho, T\), we can solve for \(\eta\).
Once we have \(\eta\), we can then find the pressure and energy of the gas.
Finding the trend of \(\eta\) with \(\rho, T\)#
Let’s now implement an algorithm to find the \(\eta\) that corresponds to an input \(\rho\) (or \(n_e\)) and \(T\).
We first need a function to compute \(n_e\) given a \(T\) and a guess for \(\eta\).
The kinetic energy of a particle can be found from the relativisitic expression:
Note
This has the proper limit in the non-relativistic case, \(|p| \ll m_e c\):
Defining \(x = p/(m_e c)\) and \(\alpha = m_e c^2 / (k_B T)\), our integral becomes:
We need to do this numerically
Note
We usually define a Fermi-Dirac integral in terms of dimensionless energy, and write:
where \(\beta = k T / (m_e c^2)\) is a measure of how important relativistic effects are. Then we can write number density as:
Many sources discuss how to compute these \(F_k(\eta, \beta)\). A python implementation is available in pynucastro.
Let’s write a function that returns the integrand. Note, we run a risk of the exponential in the denominator overflowing, especially when \(\alpha\) is large (\(T\) is small). So we take exp(500)
to be infinite and set the integrand to zero.
def integrand(x, alpha, eta):
term = alpha * (np.sqrt(1 + x**2) -1) - eta
if term > 500:
return 0.0
return x**2 / (np.exp(term) + 1.0)
we’ll need the constants
# CGS constants
h_planck = 6.63e-27
k_B = 1.38e-16
m_e = 9.11e-28
m_u = 1.67e-24
c = 2.99792e10
Now a function that returns \(n_e\). This does the integral using SciPy, and adds in the physical constants to give us \(n_e\).
from scipy import integrate, optimize
def compute_ne(T, eta):
"""given a temperature and degeneracy parameter, eta,
compute the number density of electrons by integrating
the Fermi-Dirac distribution over all momenta"""
alpha = m_e * c**2 / (k_B * T)
I, err = integrate.quad(integrand, 0, np.inf, args=(alpha, eta), epsabs=1.e-10, epsrel=1.e-10)
ne = 8.0 * np.pi / h_planck**3 * (m_e * c)**3 * I
return ne
Now we want to do a root find on this, to find the value of \(\eta\) that gives us our desired \(n_e\).
def find_eta(rho, T, Ye=0.5):
ne_input = rho * Ye / m_u
eta_low = -100
eta_high = 100000
eta = optimize.brentq(lambda eta: ne_input - compute_ne(T, eta), eta_low, eta_high)
return eta
find_eta(1, 1.e6, Ye=1/2)
-2.7566778741961664
Visualizing \(\eta\)#
def get_eta_rho(rhos, T=1.e7):
etas = []
for rho in rhos:
eta = find_eta(rho, T)
etas.append(eta)
return etas
fig, ax = plt.subplots()
rhos = np.logspace(0, 7, 75)
for T in [1.e6, 1.e7, 1.e8]:
ax.plot(rhos, get_eta_rho(rhos, T=T), label=f"T = {T:5.2g} K")
ax.set_xlabel(r"$\rho$")
ax.set_ylabel(r"$\eta$")
ax.set_xscale("log")
ax.set_yscale("symlog", linthresh=1.e-2)
ax.grid(ls=":")
ax.legend()
<matplotlib.legend.Legend at 0x7ff4f171ffe0>

Notice that at high \(T\) and low \(\rho\), the degeneracy parameter becomes negative–this is when we are an ideal gas.
Computing Pressure#
Now, for the pressure, we need \(v(p)\):
our pressure integral becomes:
To do this integral, we first need to compute \(\eta\). Here’s the overall pressure function. At low temperatures / low densities, we need to ensure that the tolerance used by the integrator is tight to get a good solution.
def p_integrand(x, alpha, eta):
term = alpha * (np.sqrt(1 + x**2) -1) - eta
if term > 500:
return 0.0
return x**4 / np.sqrt(1 + x**2) / (np.exp(term) + 1.0)
def p(rho, T, Ye=0.5):
alpha = m_e * c**2 / (k_B * T)
eta = find_eta(rho, T, Ye=Ye)
I, err = integrate.quad(p_integrand, 0, np.inf, args=(alpha, eta), epsabs=1.e-10, epsrel=1.e-12)
return 8.0 * np.pi / (3 * m_e * h_planck**3) * (m_e * c)**5 * I
def get_p_rho(rhos, T=1.e7):
ps = []
for rho in rhos:
ps.append(p(rho, T))
return ps
fig, ax = plt.subplots()
rhos = np.logspace(0, 9, 100)
for T in [1.e6, 1.e7, 1.e8]:
ax.plot(rhos, get_p_rho(rhos, T=T), label=f"T = {T:5.2g} K")
ax.set_xlabel(r"$\rho$")
ax.set_ylabel(r"$P$")
ax.set_xscale("log")
ax.set_yscale("log")
ax.grid(ls=":")
ax.legend()
<matplotlib.legend.Legend at 0x7ff4e016ab70>

Here you clearly see that hotter temperatures require higher densities before they transition from an ideal gas to degeneracy. For the coldest line, the \(\alpha\) factor is making the exponential overflow, making the solution a bit unstable.
At zero temperature, the pressure integral can be done analytically, and we find:
and then
we can add this line to the pressure plot
def p_zero_temp(rho, Ye=0.5):
# find number density
n_e = rho * Ye / m_u
# find Fermi momentum
x_F = (3 / (8 * np.pi))**(1/3) * (h_planck / (m_e * c)) * n_e**(1/3)
P = (np.pi/3) * (m_e * c / h_planck)**3 * m_e * c**2 * (x_F * (2*x_F**2 - 3) * np.sqrt(1 + x_F**2) + 3 * np.arcsinh(x_F))
return P
ax.plot(rhos, p_zero_temp(rhos), linestyle=":", color="0.5")
fig

Here we see that this zero-temperature curve works really well at low temperatures and at high densities.