Homework #1 stellar model#
I’m using SymPy, the symbolic math library for python, to do the algebra here. The next 2 cells load SymPy for interactive work and define the variables we are going to use (and treat as math symbols)
from sympy import init_session
init_session(use_latex="mathjax")
%matplotlib inline
IPython console for SymPy 1.13.3 (Python 3.11.10-64-bit) (ground types: python)
These commands were executed:
>>> from sympy import *
>>> x, y, z, t = symbols('x y z t')
>>> k, m, n = symbols('k m n', integer=True)
>>> f, g, h = symbols('f g h', cls=Function)
>>> init_printing()
Documentation can be found at https://docs.sympy.org/1.13.3/
rho = symbols('rho', cls=Function)
qc = symbols('q_c')
pc = symbols('p_c')
G = symbols('G')
Mstar, Rstar = symbols(r'M_\star R_\star')
r = symbols('r')
xi = symbols('xi')
beta = symbols('beta')
Consider a mass profile in a star:
where \(\beta\) is a constant
a. density profile#
What is the density profile, \(\rho(r)\), that gives rise to this mass?
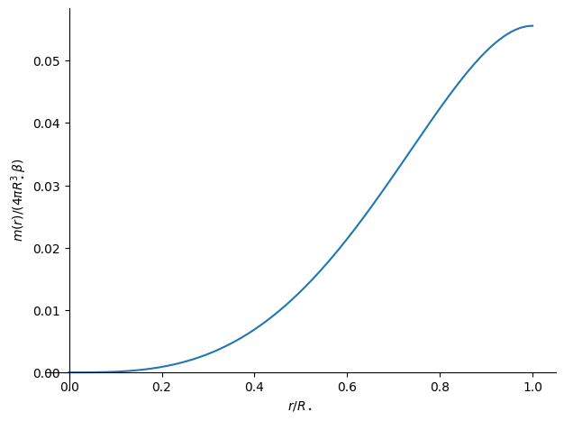
First let’s plot the function \(m(r)\)
m = 4*pi*Rstar**3*beta*(Rational(1, 9) * (r/Rstar)**3 - Rational(1, 18) * (r/Rstar)**6)
m
To make the plot we need to make it dimensionless, so we’ll define \(\xi = r/ R\).
z = (m/(4*pi*Rstar**3*beta)).subs(r, xi*Rstar)
plot(z, (xi, 0, 1), xlabel=r"$r/R_\star$", ylabel=r"$m(r)/(4\pi R_\star^3\beta)$")

<sympy.plotting.backends.matplotlibbackend.matplotlib.MatplotlibBackend at 0x7fb3dc62f810>
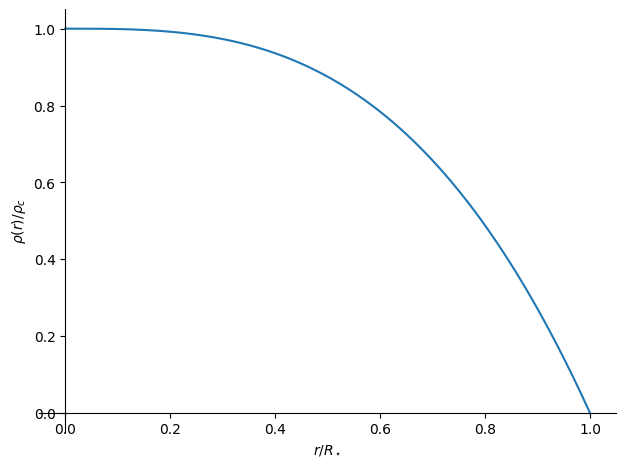
Now we get the density as
rho = m.diff(r, 1)/(4*pi*r**2)
rho = simplify(rho)
rho
b. central density#
What is \(\beta\) in terms of the central density?
The central density is just \(\rho(0)\)
rhoc = rho.subs(r, 0)
rhoc
So \(\beta = 3 \rho_c\). We can rewrite the density in terms of \(\rho_c\) now
rhoc = symbols("rho_c")
rho = simplify(rho.subs(beta, 3*rhoc))
rho
We can also rewrite the mass, \(m(r)\), in terms of \(\rho_c\):
m = simplify(m.subs(beta, 3*rhoc))
m
Notice that the density vanishes at \(r = R_\star\). Now let’s plot this.
z = simplify((rho/rhoc).subs(r, xi*Rstar))
plot(z, (xi, 0, 1), xlabel=r"$r/R_\star$", ylabel=r"$\rho(r)/\rho_c$")

<sympy.plotting.backends.matplotlibbackend.matplotlib.MatplotlibBackend at 0x7fb394ac5150>
c. ratio of central to average#
What is the ratio of the central density to the average density, \(\rho_c / \bar{\rho}\)?
The average density is just the total mass divided by the volume of the star. First we get the total mass, \(M_\star = m(R_\star)\)
Mstar = m.subs(r, Rstar)
Mstar
and now we compute
rhobar = symbols(r"\bar{\rho}")
rhobar = Mstar / (Rational(4,3)*pi*Rstar**3)
rhobar
So \(\bar{\rho} = \rho_c/2\) and the ratio of \(\rho_c/\bar{\rho}\) is 2.
Alternately, we can do a volume-weighted average of \(\rho(r)\):
integrate(4*pi*r**2*rho, (r, 0, Rstar)) / (Rational(4,3)*pi*Rstar**3)
d. central pressure#
What is the central pressure of the star for this mass distribution?
Now we can integrate HSE. We will do this as
Here I’ve written the integral in terms of \(r\). We’ll substitute in our expressions for \(m(r)\) and \(\rho(r)\) in the integrand.
pc = symbols("p_c")
p = pc + integrate(-G*m/r**2*rho, (r, 0, Rstar))
p
This was the integral to the surface, so this result is the surface pressure, but we know that \(p(R_\star) = 0\), so we can enforce that here to find \(p_c\)
pc = solve(Eq(p, 0), pc)[0]
pc
This is \(p_c\) in terms of \(\rho_c\), but we can substitute in \(\rho_c = 2 \bar{\rho}\) to find the central pressure in terms of \(M_\star\) and \(R_\star\). (Note to make the code use \(M_\star\) and not its equivalent in terms of \(\rho_c\) found above, I am defining a new symbol \(M\) here that will represent the total mass of the star.)
M = symbols("M")
pc.subs(rhoc, 2*M/(Rational(4,3)*pi*Rstar**3))
From this expression, we see that \(f = 63/(80\pi)\).
e. gravitational potential#
What is the total gravitational potential energy, \(\Omega\), of the star?
We integrate
To do this, we use our expression for \(m(r)\) and \(\rho(r)\)
Omega = symbols("Omega")
Omega = integrate(-G*m*4*pi*r*rho, (r, 0, Rstar))
Omega
We can rewrite this in terms of mass, by using \(\rho_c = 2 \bar{\rho}\) that we found for this model above
Omega = Omega.subs(rhoc, 2*M/(Rational(4,3)*pi*Rstar**3))
Omega
So this shows that \(\alpha = 153/220\).